InsureMO Offerings
ICS
Deprecate
UI Studio
Sidebar On this page

Basic Concept

UI Studio is a module to help create the UI (User Interface). It enables users to develop product pages for Policy Admin for specific products, or common UI elements shared across multiple products. By using configuration, UI can be quickly developed and changed. But it must follow certain fixed type of display style.

User Scenario

For anyone who wants to use our platform to configure an admin UI.

UI Studio Operation Guide

note

All operations in this text need to be done in the portal MC environment, and are not allowed in other environment unless for troubleshooting purposes.

Please make sure you have both read and write authority to make the operation beforehand.

The menu to UI Studio is highlighted in yellow as below:

Menu

Main Page

The following is the main page of UI studio. The menus are on left side, and some function buttons are at the bottom of the main page.

Main Page

On the left side of the home page, there are 3 menus:

Basic Components

A product page is composed of various components, such as tables, tabulate, input fields and so on. Component-based thinking indicates that everything is a component, regardless of a page or a field on the page. Each component has its own lifecycle, CSS, view and logic. Components communicate with each other via dataBus.

Menu

Advanced Components

The advanced components are listed in this menu.

Menu

Page List

Users can find the entire product page in this menu.

Menu

Function Buttons

At the bottom of the home page, there is a list of common function buttons:

Menu

Add: Create a new page.

Save: Save the changes.

Delete: Delete a page or a dialog.

Download: Download the UI studio configuration as an excel file.

Undo: Withdraw the last step.

Redo: Redo the last withdrawn step.

Tag: Users can make tags on configuring UI pages. By switching to different tags, they can switch to old versions or new versions. It’s like a history version function.

Export: Export single page data.

Canvas: In one product, there might be a set of pages or dialogs. By clicking Canvas, user can switch to different parts.

In the following sections, we will discuss how to use these functions through real-business examples.

Introduction to UI Components

After the new page is created, system will generate a blank drawing board. User can drag UI components to the board to configure the product interface. UI studio provides a complete set of components which fall into five main categories: Container, Button, Input, Data (Table), Dialog.

Container

Please see the online document Container.

Button

Please see the online document Main Button.

Input

Please see the online document Text Input.

Data Table

Please see the online document Data Table.

Dialog

Please see the online document Dialog.

Create a New Page - Blank

  1. Click New to add a new page.
New Page
  • Select Context: Select Technical Product as Product, and PA Common > PA Common Studio as Module.
tip

For market product, just choose related technical product, because system does not support pages under market product.

Select Context
  1. Select Template: To create a Blank page, just click Skip.
Select Template
  1. Input Information: Input information of the page.
  • Name: User Input
  • Code: System-generated
  • Title: User Input
  • Container: Always set as Cell.
  • Model Name: Policy
  • Object Code: POLICY
  • Description: User Input
Input Information
  1. Click Create New Page, and the blank new page will be created.
New Blank Page

Design a Page - from Blank

Common Information

The common information is coded in UI project. They are fixed structures. UI team app developers (ADs) can code them according to the clients’ requirement.

Insured/Risk Information

Before creating the Insured/Risk Information, we need to clarify the design of the Risk Information input UI.

We can get information from requirement document, the business analyst’s memo, or the Axure pages or snapshot.

See the following figure as an example:

New Blank Page

For a card and several fields, we need the components:

  1. Container > Card

  2. Container > Smart Panel (Drag into Card. For Input, the Smart Panel is mandatory, because it supports to set column count of each row.)

  3. Input > Select /Text /Number/Date (Drag into Smart Panel)

    Insured Information includes:

    UI LabelFieldNameComponent TypeCode Table
    EquipmentTypeEquipmentTypeSelectEquipmentType
    MakeMakeSelectMobileMake
    ModelModelSelectMobileModel
    MarketValueMarketValueNumber
    Date of PurchaseDateofPurchaseDate
    IMEIIMEIInput

Coverage Information

The same as the Risk Information, we need to confirm the Coverage Information input UI.

See the following scenarios as examples:

Scenario 1: All coverages are mandatory.
New Blank Page

For a card or table, we need the following components:

  1. Container > Card (No Smart Panel needed for Table)

  2. Data > Table (No Smart Panel needed for Table)

  3. Input > Select /Text /Number

    Coverage Fields Information:

    UI LabelFieldNameComponent TypeDisabled
    CoverageNameProductElementCodeSelect
    SumInsuredSumInsuredNumberTrue
    PremiumBeforevatpremiumNumberTrue
    TaxVatNumberTrue
    TotalPremiumDuePremiumNumberTrue
Scenario 2: Coverages are chosen by user.
New Blank Page

For a card or table, we need the following components:

  1. Container > Card

  2. Data > Table (Drag into Card)

  3. Input > Select /Text /Number (Edit/Add/Delete to Table)

    Coverage Fields Information:

    UI LabelFieldNameComponent TypeInput/Output
    CoverageNameProductElementCodeSelect
    SumInsuredSumInsuredNumber
    PremiumBeforevatpremiumNumber
    TaxVatNumber
    TotalPremiumDuePremiumNumber
Scenario 3: Coverages are chosen based on Plan.
New Blank Page

For a card or table , we need the following components:

  1. Container > Card

  2. Input > Radio

  3. Data > Table

  4. Input > Select /Text /Number

    Coverage Fields Information:

    UI LabelFieldNameComponent TypeInput/Output
    CoverageNameProductElementCodeSelect
    SumInsuredSumInsuredNumber
    PremiumBeforevatpremiumNumber
    TaxVatNumber
    TotalPremiumDuePremiumNumber

Create a New Page - From Template

The operation is the same as that of creating a new Blank page. The only different step is :

  • Select a Template. To create a page from a existing page, choose the existing page. The page will be loaded. Click Apply.
Select Template

Component Operation Guide

Common Information

Generally, to draw a page, users need to draw its structure. That is, user should draw the containers first, and add other components inside the container by dragging from the left side.

Drop the components

Insured/Risk Information

Blank Page

New Blank Page

Add Card

New Blank Page

Add Smart Panel

New Blank Page
Set Card Attributes
Bind Model

For most of the containers and tables (with the exception of tabs and button boxes), users need to bind a model to them.

The model structure is generated from the data dictionary of the technical product.

New Blank Page
Set Property
  • Code is generated bys system.
  • Title is recommended to be set without any blank space. It will be set as the field label key in I18n.
New Blank Page

To learn more properties description, please see Rainbow UI.

Set Smart Panel Attributes

For a smart panel, we always need to set the Column. The default page column is 2. Now, we recommend to set it as 4, which means 4 fields will show in the row.

image-20200618101520000

Add Fields Input By User

Input Fields

Text

Basic Property:

  • Code: System-generated.
  • Label: The label in UI Studio will be the key for I18n translation.
  • Default Value: The default value needs to be shown in UI.
  • Disabled: By default, it’s false meaning editable while true means uneditable.
  • Input/Output: By default, it’s false meaning Input by User while true means “Output”.
  • Required: By default, it’s false meaning Optional while true means Mandatory.
  • Visible: By default, it’s false meaning invisible in UI while true means visible.
  • Value: /

For more details, please see Text Input.

New Blank Page

Advanced Property:

  • Customization Field: /
  • Allow Chars: Set the pattern of allow chars as [A-Z],[a-z],[0-9],/^[A-Za-z0-9]*$/, etc.
  • Colspan: /
  • Customization Object Relation: /
  • Event Target Code: /
  • Format: /
  • Help Text: /
  • IgnorePageReadOnly: /
  • Layout: /
  • Mask: /
  • Max Length: /
  • Max Length Message: /
  • Min Length: /
  • Min Length Message: /
  • Pattern: /
  • Placeholder: /
  • PrefixText: /
  • Required Message: /
  • Show Value Tooltip: /
  • Style: /
  • SuffixText: /
  • To Upper Lower Case: User input. you can set it to be upper/lower if needed.
  • Validation Group: Self-defined. Then it can be used in UI coding project.
  • Value To string: By default, it’s “false” meaning to keep original, while “true” means to convert to String.
  • Width: /
  • Width Allocation: /
  • Filter Expression: /
New Blank Page
Date

Basic Property:

For more details , please refer to Date Input.

New Blank Page
Number

Basic Property:

For more details , please refer to Input Number.

New Blank Page
Percent

Basic Property:

For more details, please refer to Percent Input.

New Blank Page

Select

Basic Property:

For more details , please refer to Search Input.

New Blank Page

Common Setting -Field

By default, the Field list shows the field under the Model bound in Data Dictionary.

New Blank Page

Select Cascaded

Make
New Blank Page

UIC.modeTable is obtained based on the value of Make as a condition. The javascript below is customized in the Make field Event.

// Make is the field name
UIC.modelTable = transformCodeTable("MobileModel",{"MAKE_ID": domainObject.Make});
// SELECT_CODE_1588142951587 is the MOdel field Code
refreshSection("SELECT_CODE_1588142951587")

The refreshed section “SELECT_CODE_1588142951587” is the dropdown list of the Model field.

New Blank Page
Model

Set the Codetable in the Model field.

New Blank Page

Set Event

The Event is used to set the trigger and action of component.

For example,

  • set default data records for table during page loading.
  • copy data from other model.
  • click the button, and the expected dialog will show up.
New Blank Page

Event Trigger and Action

For different component types, the trigger and action may be different.

For event triggers, please refer to [Event Attributes](#Event Attributes).

For event actions:

ActionDescription
CreateShow a dialog of creating an object
EditShow a dialog of editing an object
DeleteTo delete an object
Savesave the object
Okconfirm the operation
Cancelcancel current operation
Inline Createadd a row in table for creating a new record
Calculatecalculate the premium
Custom Actioncoding the action

Coverage Information

Add Table

Add a New Table

When a table is created, there will be 3 columns as Text.

New Blank Page

If you need to change the data type of the column or add more column, you can use + to add new columns.

Add/Edit/Delete Column

  • Column Name: self-defined
  • Column Type: data type
  • Column Index: column index, starting from 0. 4 means the 5th column.
New Blank Page
Map Field to Column

By the icon for a column, you can delete or edit the column.

New Blank Page

Click Edit, and you can map the field to the column. The Value of the column is the name of the field you want to map.

New Blank Page
Edit Data Format

By the icon for a column data type, you can edit the data format details.

New Blank Page

For a table column, we always define the Disabled/Input/Out/Required for a column.

New Blank Page

Actions for a Table - Add/Delete

For a table, sometimes we need to add or delete the data record one by one.

New Blank Page

First, set the table record to be selectable (single or multiple).

New Blank Page
Button - Add record
tips: Buttons are by default right aligned. If you want to change them to be left, please add a **Button Box** (Basic Components > Container > Button Box), move the buttons to the box, and set the **direction** of the box. Button Box Button Box Properties

Set the targetTableCode to the code of the data table.

New Blank Page

Set the event as onClick > Inline Create .

New Blank Page
Button-Delete record

Set the targetTableCode to the code of the data table, the same as Add button.

Set the event as onClick > Delete.

New Blank Page

Condition for Visible/Disable/Required

To set a component show/hide/enable/disable under the condition: {domainObject.XXX==‘value’}.

Example: {domainObject.IsOrgParty!=‘Y’}

The Profession field will show when IsOrgParty is not Yes. Otherwise it will not show.

New Blank Page

Style Class

The Style Class options:

  • Null: Blue (Default color)
  • Success: Green
  • Information: Purple
  • Warning: Orange
  • Danger: Red
  • Default: White
  • Disabled: Gray

Refer to Main Button.

New Blank Page

Event for Common Scenarios

UI rule/event is for controlling the behavior of UI.

For example: pop up messages, show/hide/enable/disable components, component linkage, operate model.

Use JS + DSL method to maintain the rule script.

Event Attributes

TriggerDescription
On BlurEvent occurs when an object loses focus.
On ChangeEvent occurs when the content of the domain changes.
On FocusEvent occurs when an object gets focus.
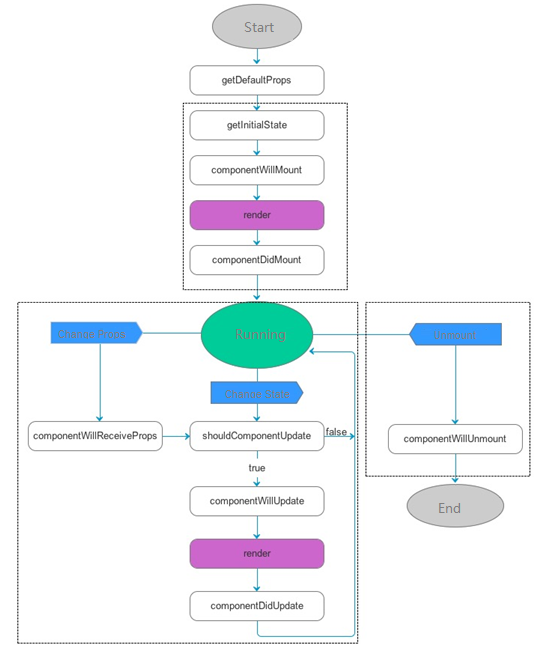
componentwillupdateWhen performing props and state changes, and performing in the previous render method before, render initialization method is not executed. Special attention should be paid to this function and you can use this.setState to modify the state. After the function call, the nextProps and nextState will be set to this.props and this.state. After this function, it will immediately call render () to update the interface.
componentwillmountThis method is executed only once, before the initialization of the render. If setState is called in this method, render will know that the state has changed and that it is executed only once.
componentdidupdateAfter the component is updated, it will not execute when initializing render.
componentwillunmountWhen the component is removed from the interface, it will call componentWillUnmount (). In this function, you can do some cleaning related components, such as the abolition of timers, network requests, etc.
componentdidmountOnly once after the initialization of render, you can access any component in this method, including the componentDidMount () method of sub components before the parent component.

Starting with this function, you can interact with other JS frameworks, such as setting the timing setTimeout or setInterval, and initiating a network request.

Each of the triggers is one part of the react components lifecycle. The execution sequence is as follows:

  • componentwillupdate
  • componentwillmount
  • componentdidupdate
  • componentwillunmount
  • componentdidmount
New Blank Page

Code Table Cascade

Set Event on the parent field as onChange > Custom Action.

Take the Make and Model as an example.

When the Make selected the Model options, it will change according to the selected value of Make.

New Blank Page

Set Event for Make. When Make changes, update the options of Model based on the Make’s selection:

// MobileModel is the codetable name for mobile model;
// {} is the codtion to filter the codetable; it is difined in DD-codetable.
// Make is the field name of Monile Make(domainObject is the current model of the container);
UIC.modelTable = transformCodeTable("MobileModel",{"MAKE_ID": domainObject.Make});

//SELECT_CODE_1588142951587 is the UIC code of the mobile model field
refreshSection("SELECT_CODE_1588142951587");

The {UIC.modelTable} defined in event will be set as the Code table of the model.

New Blank Page

To make sure the code table function properly when loading policy, we need to copy the events for code table cascade from field to the card.

New Blank Page

Code Table Show the Only Option

The Auto Choose First can not work for UI Studio pages currently. If you want the dropdown list to show the only option, you can set event logic as below:

var models= = transformCodeTable("MobileModel",{"MAKE_ID": domainObject.Make});

if(models.codes.length ==1){// if the models only 1 option, then show it
domainObject.Model=models.codes[0].id
}
//SELECT_CODE_1588142951587 is the UIC code of the mobile model field
refreshSection("SELECT_CODE_1588142951587");

Set Default Record for a Data Table

For Coverage Information, there are always plans, and different covers or sum insured based on plan.

New Blank Page

Default Coverages Chosen

//debugger
let policyRisk = lookupModel("PolicyRisk", "VEHICLE");
if(policyRisk[0].PolicyCoverageList[0].ProductElementCode=="PolicyCoverage"){
policyRisk[0].PolicyCoverageList.push(
{
"BusinessObjectId": 373684951,
"ProductElementCode": "TPLC",
"VatRate":0.1,
"PolicyBenefitList": [{
"BusinessObjectId": 373684955,
"ProductElementCode": "TPLCBI",
"SumInsured": "100000000",
"VatRate":0.1
},{
"BusinessObjectId": 373684955,
"ProductElementCode": "TPLCPD",
"SumInsured": "100000000",
"VatRate":0.1
}]

}
);
//start from 0, delete 1 cover
policyRisk[0].PolicyCoverageList.splice(0, 1);
}
refreshSection("DATA_TABLE_CODE_1591255187778");

No Coverage Chosen Defaultly

//debugger
let policyRisk = lookupModel("PolicyRisk", "VEHICLE");
if(policyRisk[0].PolicyCoverageList[0].ProductElementCode=="PolicyCoverage"){
policyRisk[0].PolicyCoverageList.push(
{
}
);
//start from 0, delete 1 cover
policyRisk[0].PolicyCoverageList.splice(0, 1);
}
refreshSection("DATA_TABLE_CODE_1591255187778");

Default Plan and Coverages Setting

let policyRisk = lookupModel("PolicyRisk", "R10062");
if(policyRisk&&policyRisk[0]&&!policyRisk[0].PlanName){
policyRisk[0].PlanName = "1"
if(!policyRisk[0].PolicyCoverageList){
policyRisk[0].PolicyCoverageList = [];
policyRisk[0].PolicyCoverageList.push(
{
"BusinessObjectId": 360010629,
"ProductElementCode": "C101112",
"SumInsured": 1000,
}
)
}
}
refreshSection("CARD_CODE_15888457324299");

Plan and Coverages

let policyRisk = lookupModel("PolicyRisk", "R10062");
if(policyRisk&&policyRisk[0]&&policyRisk[0].PlanName){
if(!policyRisk[0].PolicyCoverageList){
policyRisk[0].PolicyCoverageList = [];
}
if(policyRisk[0].PlanName == "1"){
if(policyRisk[0].PolicyCoverageList.length == 0){
policyRisk[0].PolicyCoverageList.push(
{
"BusinessObjectId": 360010629,
"ProductElementCode": "C101112",
"SumInsured": 1000,
}
)
}else if(policyRisk[0].PolicyCoverageList.length == 2){
policyRisk[0].PolicyCoverageList.splice(1,1)
}
}
if(policyRisk[0].PlanName == "2"){
if(policyRisk[0].PolicyCoverageList.length == 1){
policyRisk[0].PolicyCoverageList.push(
{
"BusinessObjectId": 360010629,
"ProductElementCode": "C101113",
"SumInsured": 1000,
}
)
}
}
}
refreshSection("DATA_TABLE_CODE_158884573243010")

Copy Data From Other Models

Copy PolicyHolder

New Blank Page New Blank Page
//debugger
var policyHolder = Policy.PolicyCustomerList[0];
var vehicleOwner = lookupModel("Person")[0];

vehicleOwner.Name = policyHolder.CustomerName;
vehicleOwner.DateOfBirth = policyHolder.DateOfBirth;
vehicleOwner.IdType = policyHolder.IdType;
vehicleOwner.IdNo = policyHolder.IdNo;
vehicleOwner.GenderCode = policyHolder.Gender;
if(!policyHolder.IsOrgParty){
vehicleOwner.IsOrgParty = "N";
}else{
vehicleOwner.IsOrgParty = policyHolder.IsOrgParty;
}

refreshSection("SMART_PANEL_GRID_CODE_15917821513332");//the smart panel for these fields

Copy Vehicle Owner

New Blank Page
//debugger
var vehicleOwner = lookupModel("Person")[0];
var driverList = lookupModel("PolicyDriver")[0];
driverList.DriverName = vehicleOwner.Name;
driverList.DateOfBirth = vehicleOwner.DateOfBirth;
driverList.IdType = vehicleOwner.IdType;
driverList.IdNo = vehicleOwner.IdNo;
driverList.GenderCode = vehicleOwner.GenderCode;

refreshSection("DATA_TABLE_CODE_1591253647317");

By Clicking Button, the Expected Dialog will Show Up (NOT supported in current version, only supported in V4.2 CCIC Version).

Create a Dialog.

New Blank Page

Click Canvas to open the Dialog, and edit it as a new page.

Then set the Button’s targetSectionCode to the dialog code, and set the targetTableCode to the data table code.

New Blank Page

Then set the Button’s Event to be onClick > Create.

New Blank Page

Event Debugger

In Event, here is the debugger key word.

//debugger //OFF
debugger //ON
New Blank Page

Also, we can check the data in Console.

New Blank Page

Check the following data input:

  • Policy
  • UI Studio
  • Global
  • etc.
New Blank Page

Tips

  1. When creating a new page from an existing page, the new added page needs to set the Model.

  2. When an event can not be triggered, please check whether the Model of the component is set.

  3. If in CoverageInformation event, the Risk Model can not be found (lookupModel() executed failed), please check whether the Model of the risk is set.

  4. If data table can not set the field value properly, check whether the UI Studio column field is set in Value.

  5. If console shows error as below, it is always caused by event grammar error.

event grammar error
SyntaxError: Unexpected identifier
at BaseContainer.callContainerEvent (vendors~endorsementManagement~policyManagements.e94ed5a3.bundle.js:1)
at BaseContainer.value (vendors~endorsementManagement~policyManagements.e94ed5a3.bundle.js:1)
at Be (vendor.min.js?v=yya7gasvzw:1)
at on (vendor.min.js?v=yya7gasvzw:1)
at cn (vendor.min.js?v=yya7gasvzw:1)
at Tn (vendor.min.js?v=yya7gasvzw:1)
at Sn (vendor.min.js?v=yya7gasvzw:1)
at Un (vendor.min.js?v=yya7gasvzw:1)
at Rn (vendor.min.js?v=yya7gasvzw:1)

Translation of the UI Studio Pages

For UI Studio pages, all the Titles of Cards and the Labels of Fields, will become the code for the fields’ codes.

For multi-language pages, we need to set the translation for the Labels.

In the Translation > UI Label, choose Module as the PA Common > PA, and Context as Common > Common .

UIC_i18n

In PA pages, the field without translation will show as PA,Claim_UI.FieldCode. The FieldCode need to be set to the code of translation.

pa_field_withoutTranslation

Product UI Page Setting

To use the configured pages in PA UI, we need to set related information in Product Attribute of Market Product. There are PC Template and UIC Page needed to be set.

  • PC Template: If we need use the page in UI Studio, set it to be UIC.
  • UI Studio Page: Set it to the page name in UI Studio, such as UICDEMO001_Page001. If there is more than one page, use , to separate the pages, such as INSURED, COVERAGE. And UI will show them by sequence.
pd_setting

Default Currency

Currently, UI project default set 3 templates for different policy default information, organizations, sales channels and customer information UIs.

The information should be set in Configuration Table > Configuration Table > Global_Parameter.

If the configuration table does not exist or is not configured, the default template will be set to be policyinformation_US.

Global_Parameter_Menu Global_Parameter
  • The CountryCode define the template you choose. The PremiumCurrencyCode and BookCurrencyCode is the default currency code. The PremiumBookExchangeRate is the exchange rate between BookCurrencyCode and PremiumCurrencyCode .
  • The ID is not in use now, so set it casually.
  • The RiskName is defined for Claim. It is the field name to store or label the Risk. For Example, RegistationNo(Car), Adrress(Home), CustomerName(Person).

policyinformation_US:

policyinformation_US

policyinformation_BR:

policyinformation_BR

policyinformation_SG:

policyinformation_SG

Data Release

Export Technical Product

The UI Studio pages is under the technical product, so when we export tech product, the pages will be exported too.

Clear AVM Cache

After the pages are deployed to the target environment, we always need to clear the service cache.

New Blank Page

Export Translation

As the UI below, click Export All.

UIC_i18n

Clear Browser Cache

When we debug the UI Studio pages in Browser, we can find some issues of the page, and fix it. we need clear the Browser cache to reload the latest page.

New Blank Page

Examples

UI Studio Example

The related Technical Product Code in UI Studio pages :

  • INTERNETINSURANCE
  • VEHICLE001

INTERNETINSURANCE

INTERNETINSURANCE

The related PA UI:

  • Property > UICDEMO001

VEHICLE001

VEHICLE001

The related PA UI:

  • Motor > AUTO001 , MOTOR001

PA UI Example

New Blank Page

Reference File

See library.


Feedback
Was this page helpful?
|
Provide feedback